genzemarta писал(а):подключили севшую пальчиковую батарейку,
genzemarta писал(а):зарядки от телефона
Осталось симку вставить и телефон готов к применению)))))))))))))genzemarta писал(а):подключили севшую пальчиковую батарейку,
genzemarta писал(а):зарядки от телефона
Осталось симку вставить и телефон готов к применению)))))))))))))Фрунчик писал(а):Осталось симку вставить и телефон готов к применению)))))))))))))
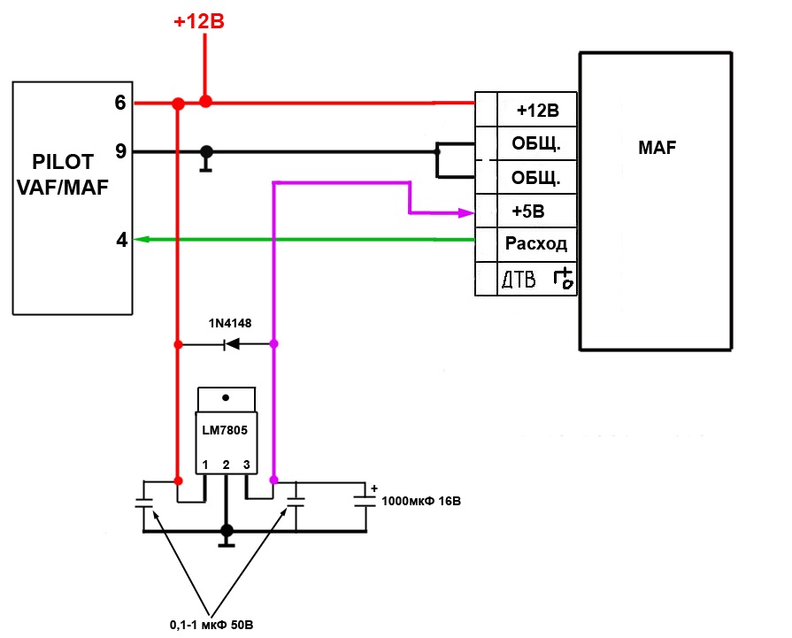
genzemarta писал(а): расходомер Бош116
genzemarta писал(а):сигнала дмрв.
genzemarta писал(а):не с опорного эбу,
genzemarta писал(а):стабилизатор напряжения LM7805
Я не пойму, чем Вы по жизни занимаетесь? Никогда не слышал от девушки таких рассуждений. Но для меня это звучит как набор звуков- слова понятные, а как работает всё вместе- не понимаю
)))) Моё направление деятельности несколько в иной плоскости. Вам нужно с OBO связаться- он что-то любит шаманить со всем этим.
Просто знакомые ребята с сервиса где муж своего е200 делает, подсказали что можно поставить дмрв Бош 116 от ваз но так как он не додает 0.5вольта, использованием конвертора расходомера Pilot стоит он 60$ но потом можно ставить копеечный дмрв от ваза, они так на старую Бмв ставили сименс от Газели. Вот и предложили. Я на сайте этого Пилота зарегилась и списалась с ихним модером,Pin_ом он сказал что у них двое ставили дмрв бош на ашку и один чел, отчет сделал, и таблица уже есть и откатана, надо только залить ее в конвертор. Работает это все как я поняла так дмрв ваз дает сигнал на 0.5в меньше этот конвертор увеличивает напряжение до нужного ориентируясь на показания какого то датчика и дает его эбуgenzemarta писал(а):Работаю мастером на фабрике.
Я тоже мастером ( по ремонту оборудования). Только на заводе
Поетому и будем пытатся с бошем подружить ашку.genzemarta писал(а):Поетому и будем пытатся с бошем подружить ашку.
genzemarta писал(а):Все руки не дойдут с компа фотки повыкладывать
Хде!!!Пандаведь писал(а):Мда бардак
Пандаведь писал(а):смотрите как стоят старые их нельзя менять местами или ищите фотки

Maksimu$ писал(а): Новые ещё по цвету отличаются, а установленные неть.


Сейчас этот форум просматривают: нет зарегистрированных пользователей и гости: 3